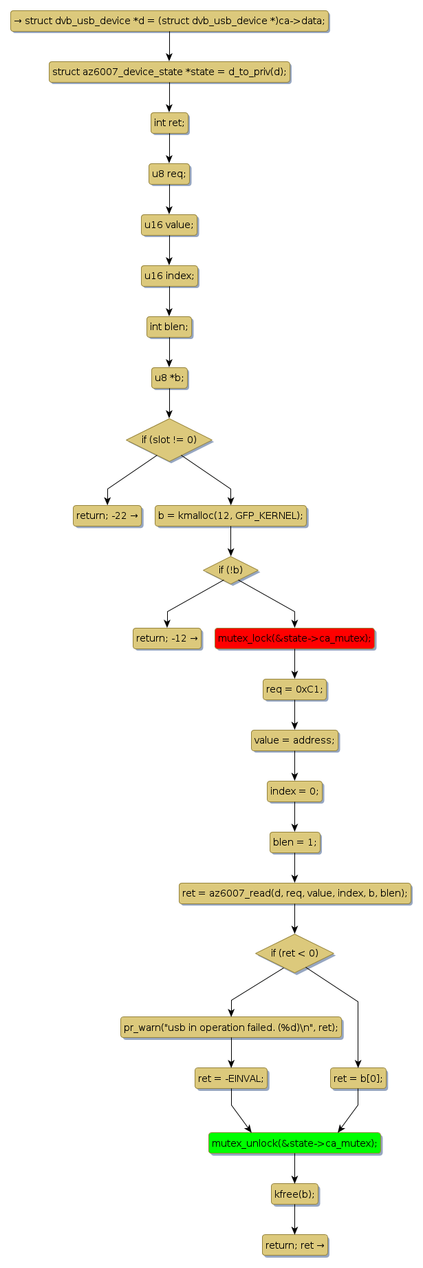
Instance Verification Kit (IVK)
mutex lock @ [6597+29+/linux-3.19-rc1/drivers/media/usb/dvb-usb-v2/az6007.c]
Instance Signature: ca_mutex
|
The Matching Pair Graph:
|
|
Function Name
|
Control Flow Graph (CFG)
|
Events Flow Graph (EFG)
|
Source Correspondence
|
|
az6007_ci_read_attribute_mem
|
|
|
[6234+28+/linux-3.19-rc1/drivers/media/usb/dvb-usb-v2/az6007.c]
|